產品咨詢
售后咨詢
客戶留言
國家市場監督管理總局(國家標準化管理委員會)聯合發布《關于批準發布〈消防泵〉等35項強制性國家標準的公告》(2025年第18號),其中GB 6245-2025《消防泵》將于2026年8月1日起正式實施。上海凱泉泵業(集團)有限公司作為參編本標準的第一順位消防泵企業,參與了新標準的修訂工作!


標準的頒布進一步貫徹落實了“十三五”時期國家關于消防工作決策部署提出的,堅持“預防為主、防消結合”的主要方針,有助于深入推進《“十四五”國家消防工作規劃》中消防體系建設的主要目標,及保障國家及社會對消防設施供水能力及消防安全的更高需求,促進提升了核心消防供水設施即消防泵的可靠性、合規性達到新高度!也對消防設備行業(生產、審計、驗收)帶來新的影響!
新舊條文對比
新舊條文對比
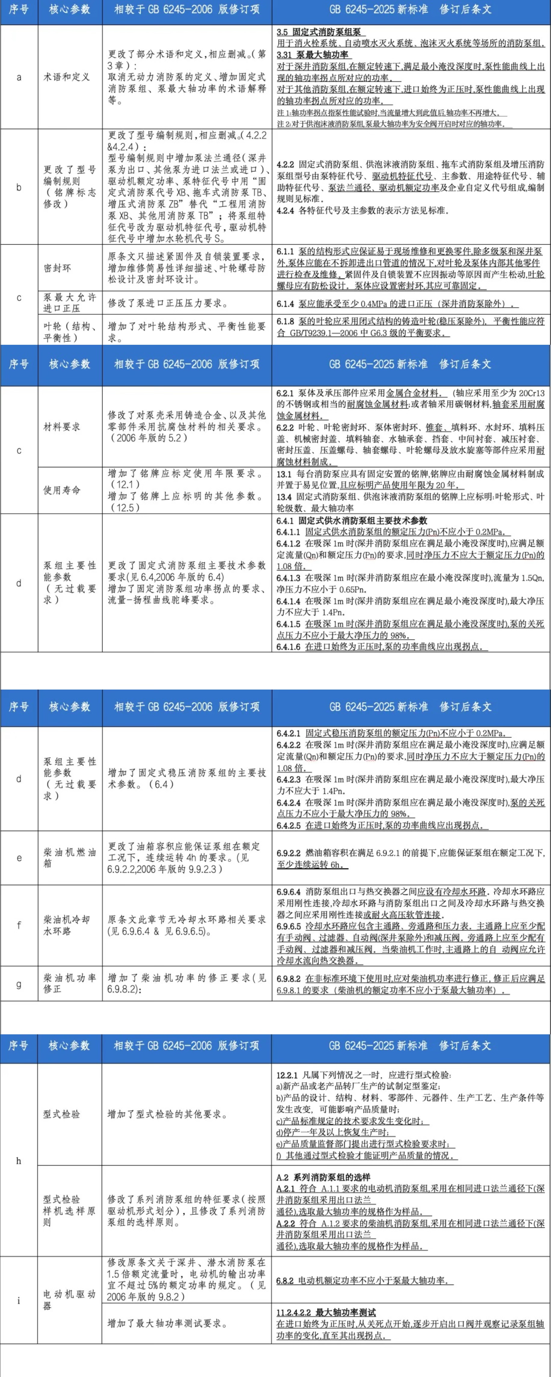
GB6245-2025《消防泵》不僅對標準結構和整體技術參數進行編輯性改動,其中對固定消防泵組的設計、生產、材料、驗收等相關技術參數均進行了詳細修訂,更適應全球市場行業需求的變化及產品認證的廣泛性,主要修訂條文可見匯總表:

行業影響(設計、設備、驗收
行業影響時間軸
項目設計合規性
為滿足項目消防驗收合規性,設計階段需按照消防泵新國標進行設備選型。
相關水泵制造企業影響
新國標將優化產品質量,促進產業結構調整,推動落后產能有序退出,擴大優化中高端產能供給,提高產品市場準入門檻。
項目驗收影響
新國標全面實施以后,項目的驗收應按新國標進行驗收,包括但不局限于消防泵的驗收要符合出現軸功率拐點的無過載特性等。
GB 6245-2025 《消防泵》的發布,促進壓實消防設施體系安全責任源,標志著我國消防設備行業進入更嚴格、更智能、更高效的新發展階段。
凱泉泵業始終以“引領中國泵工業的崛起”為發展使命,以技術創新為導向,擁有多支經驗豐富、技術前沿的科研團隊,不斷深化水力模型研究,以科技引領,提高企業創新驅動力,為參與國家標準與規范的修訂完善提供強有力的技術支持團隊,同時為客戶提供更高品質的產品與更便捷的產品服務!




產品咨詢
售后咨詢
客戶留言